淮安市国资采购交易服务平台开评标应急预案
一、编制目的
为保障淮安市国资采购交易服务平台(以下简称平台)开评标阶段的运行安全,有效处置和应对电子开标、评标环节突发情况,特制订本应急预案。
二、编制依据
参照《国务院办公厅关于印发整合建立统一的公共资源交易平台工作方案的通知》《电子招标投标办法》等有关规定制定本预案。
三、适用范围
本预案适用于在淮安市国资采购交易服务平台使用全流程电子化、半电子化开标评标的国企采购项目,发生网络故障、服务器受损、系统服务异常或停电事故,导致无法正常开标、专家抽取、评标时的应急处置。
四、应急处理措施
(一)专家抽取阶段
1.平台评标室出现网络或设备软硬件故障,导致无法正常进行专家抽取时,由平台信息技术岗迅速判断、检查、排除网络故障。
(1)平台信息技术岗可尝试使用无线等其它应急网络继续评标。若更换为无线及其它应急网络可正常进行专家抽取,或经简单维修可快速排除故障的,在采购人见证下,可按计划正常进行专家抽取。
(2)若更换网络或简单维修后,仍无法正常进行专家抽取的,由采购人在平台采购管理岗见证下,视情确定处置措施。
(3)故障在2小时内可以解决的,在采购人见证下,可按计划正常进行专家抽取。
(4)故障较严重,在2小时内无法解决的,采购人应做好评标信息,并由采购人做好后续工作。采购人可以在下列两种方案中选择其一。
①原地等待系统继续抽取。平台采购管理岗应及时向上一级主管及分管领导报告事项情况及相关进展。采购人在平台采购管理岗见证下,待故障修复后继续进行专家抽取。
②人工随机抽取。平台采购管理岗及时向向上一级主管及分管领导报告事项情况及相关进展。采购人在平台采购管理岗见证下,组织采购人在开标室进行项目专家抽取,采用随机抽取形式。由平台采购管理岗提供专家名单,采购人根据名单随机抽取代表球号、随机抽取到场专家,并由平台采购管理岗联系专家,直至项目专家抽取结束。
2.出现电子交易系统无法登录或系统服务异常时,导致无法正常进行抽取时,由平台信息技术岗迅速判断、共同排除故障。
故障在2小时内可以解决的,在采购人见证下,可按计划正常进行专家抽取。在2小时内无法解决的,由采购人在前述两种方案中选择其一。故障期间,平台信息技术岗应做好响应文件的数据保密和完整性。
①原地等待系统继续抽取。平台采购管理岗应及时向上一级主管及分管领导报告事项情况及相关进展。采购人在平台采购管理岗见证下,待故障修复后继续进行专家抽取。
②人工随机抽取。平台采购管理岗及时向上一级主管及分管领导报告事项情况及相关进展。采购人在平台采购管理岗见证下,组织采购人在开标室进行项目专家抽取,采用随机抽取形式。由平台采购管理岗提供专家名单,采购人根据名单随机抽取代表球号、随机抽取到场专家,并由平台采购管理岗联系专家,直至项目专家抽取结束。
3.出现断电故障时,采购人应告知平台采购管理岗及时与平台信息技术岗联系维修人员,迅速查找停电原因,尽快恢复供电。
故障在2小时内可以解决的,在采购人见证下,可按计划正常进行专家抽取。故障较严重,在2小时内无法解决的,由采购人在前述两种方案中选择其一。
①原地等待系统继续抽取。平台采购管理岗应及时向上一级主管及分管领导报告事项情况及相关进展。采购人在平台采购管理岗见证下,待故障修复后继续进行专家抽取。
②人工随机抽取。平台采购管理岗及时向向上一级主管及分管领导报告事项情况及相关进展。采购人在平台采购管理岗见证下,组织采购人在开标室进行项目专家抽取,采用随机抽取形式。由平台采购管理岗提供专家名单,采购人根据名单随机抽取代表球号、随机抽取到场专家,并由平台采购管理岗联系专家,直至项目专家抽取结束。
4.采购人应将突发情况的原因、经过、解决措施等进行书面记录,由采购人与平台采购管理岗共同签字确认。

(二)开标准备阶段
1.平台开标室出现网络或设备软硬件故障,导致采购人无法使用有线网络进行开标准备,采购人应会同平台采购管理岗及时通知平台信息技术岗,由平台信息技术岗迅速联系维修人员进行判断、检查、排除网络故障。
(1)平台及采购人可尝试使用无线、移动数据等其它应急网络进行开标准备。若更换为无线、移动数据及其它应急网络可正常开标,或在响应截止时间前可修复故障的,可按计划正常开标。
(2)若更换网络后仍无法进行开标准备,影响按时开标的,由采购人出具延迟开标公告,待网络恢复后由采购人在原公告页面发布延迟开标公告,提示新的开标时间。原则上新的开标时间应在延迟开标公告发布2小时之后。
2.出现电子交易系统故障或系统服务异常,导致采购人无法进行开标准备,或供应商无法上传响应文件时,采购人应会同平台采购管理岗及时通知平台信息技术岗,迅速判断、及时排除系统故障。
系统故障在响应截止时间前可修复的,由采购人研究决定是否延期开标;在响应截止时间前无法修复的,由采购人出具延迟开标公告,待系统服务恢复后在原公告页面发布延迟开标公告,提示新的开标时间。原则上新的开标时间应在延迟开标公告发布2小时之后。
3.出现断电故障时,采购人应及时告知平台采购管理岗,由平台采购管理岗通知平台信息技术岗,由平台信息技术岗联系维修人员,迅速查找停电原因,尽快恢复供电,若经过评估无法尽快恢复供电的,由信息技术岗开启备用电源。
在响应截止时间前可修复的,应按计划正常开标;在响应截止时间后修复的,由采购人出具延迟开标公告,待供电恢复后在原公告页面发布延迟开标公告,提示新的开标时间。原则上新的开标时间应在延迟开标公告发布2小时之后。
(三)开标进行阶段
1.平台开标室出现网络或设备软硬件故障,导致无法正常解密或唱标等情况时,由采购人会同平台采购管理岗,及时通知平台信息技术岗,迅速判断、检查、排除网络故障。
(1)采购人与平台采购管理岗(应提前沟通工作人员)可尝试使用无线、移动数据等其它应急网络继续开标。若更换为无线、移动数据及其它应急网络可正常开标,或经简单维修可快速排除故障的,在平台采购管理岗下,可按计划正常开标。
(2)若更换网络或简单维修后,仍无法正常开标的,由采购人在平台采购管理岗见证下,视情确定处置措施。
(3)故障在2小时内可以解决的,采购人应在平台采购管理岗见证下,向现场供应商说明情况,待故障修复后继续开标。
(4)故障较严重,在2小时内无法解决的,采购人应做好投标信息和评标专家信息的保密工作,并根据采购人的意见,做好后续工作。采购人可以在下列两种方案中选择一种解决:
①原地点继续开评标:采购人选择原地点继续评标,在严格做好开评标信息保密工作的情况下,可安排评标专家至休息地点等候,待故障修复后继续在原地点开标、评标。
②另行择期开评标:采购人出具延期开标的书面补充公告,现场公布;待故障修复后,发布至平台系统原公告页面,提示新的开标时间,后期根据重新确定的时间和地点开标、评标(原则上重新开标时间自发出补充通知之日起不少于1个工作日)。
2.出现电子交易系统无法登录或系统服务异常时,导致无法正常解密或唱标等情况时,由工作人员迅速判断、会同技术人员共同排除故障。
系统故障在2小时内可以解决的,采购人应在平台采购管理岗见证下,向现场供应商说明情况,待故障修复后继续开标。系统故障较严重,在2小时内无法解决的,由采购人在前述两种方案中选择其一。故障修复期间,平台信息技术岗应全程做好响应文件的数据保密和完整性。
①原地点继续开评标:采购人选择原地点继续评标,在严格做好开评标信息保密工作的情况下,可安排评标专家至休息地点等候,待故障修复后继续在原地点开标、评标。
②另行择期开评标:采购人出具延期开标的书面补充公告,现场公布;待故障修复后,发布至平台系统原公告页面,提示新的开标时间,后期根据重新确定的时间和地点开标、评标(原则上重新开标时间自发出补充通知之日起不少于1个工作日)。
3.出现断电故障时,采购人应告知平台采购管理岗,由平台采购管理岗与平台信息技术岗联系,通知维修人员,迅速查找停电原因,尽快恢复供电。
故障在2小时内可以解决的,采购人应在平台采购管理岗见证下,向现场供应商说明情况,待故障修复后继续开标。故障较严重,在2小时内无法解决的,由采购人在前述两种方案中选择一种并报监管部门备案。
4.采购人应将突发情况的原因、经过、解决措施等进行书面记录,开标准备阶段的记录由采购人签字确认,开标过程中的记录由采购人和平台采购管理岗共同签字确认。
5.已抽取的评标专家到达评标现场后,由采购人按规定给付评标专家费。评标专家有特殊情况确实不能参与评标的,予以补抽专家。择期另行开标的,评标专家需重新抽取。


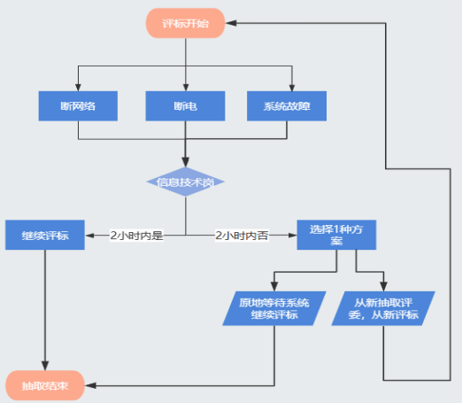
(四)评标阶段
1.平台评标室出现网络或设备软硬件故障,导致无法正常评标时,由平台信息技术岗迅速判断、检查、排除网络故障。
(1)平台信息技术岗可尝试使用无线等其它应急网络继续评标。若更换为无线及其它应急网络可正常评标,或经简单维修可快速排除故障的,在平台采购管理岗见证下,可按计划正常评标;
(2)若更换网络或简单维修后,仍无法正常评标的,由采购人在平台采购管理岗见证下,视情况确定处置措施。
(3)故障在2小时内可以解决的,采购人应在平台采购管理岗见证下,及时向评标专家说明情况,要求评标专家在评标休息区域等候,待故障修复后继续评标。期间评标费按时计取。评标专家有特殊情况不能继续评标的,在与采购人协商一致并签署保密承诺后,予以补抽专家,评标费按实际评标时间计取和支付,采购人不得以任何理由少计或不支付评标费。故障修复期间,各方应做好投标信息和评标专家信息的保密工作。
(4)故障较严重,在2小时内无法解决的,采购人应做好评标信息和评标专家信息保密工作,并由采购人根据采购人的意见做好后续工作。采购人可以在下列两种方案中选择其一。
①原地点继续评标:平台采购管理岗及时向上一级主管及分管领导报告情况。采购人在采平台采购管理岗见证下,由采购人组织评标专家在评标室内休息等候,待故障修复后继续评标。故障修复期间继续按时计取评标费,采购人不得以任何理由少计或不支付评标费。
②另行择期评标。采购人签署择期评标的书面文件后,采购人在平台采购管理岗见证下,组织评标专家签署保密承诺。采购人根据故障修复情况确定新的评标时间,重新抽取评标专家(须回避原评标专家)。
2.出现电子交易系统无法登录或系统服务异常时,导致无法正常评标时,由平台信息技术岗迅速判断、共同排除故障。
故障在2小时内可以解决的,采购人应在平台采购管理岗见证下,及时向评标专家说明情况,要求评标专家在评标休息区域等候,待故障修复后继续评标。故障较严重,在2小时内无法解决的,由采购人在前述两种方案中选择方案一或方案二。期间,平台信息技术岗应做好响应文件的数据保密和完整性。
3.出现断电故障时,采购人应会同平台采购管理岗及时通知平台信息技术岗联系维修人员,迅速查找停电原因,尽快恢复供电。
故障在2小时内可以解决的,采购人应在平台采购管理岗见证下,及时向评标专家说明情况,要求评标专家在评标休息区域等候,待故障修复后继续评标。故障较严重,在2小时内无法解决的,由采购人在前述两种方案中选择其一。
4.采购人应将突发情况的原因、经过、解决措施等进行书面记录,由采购人和平台采购管理岗共同签字确认。
5.已抽取的评标专家到达评标现场后,由采购人按规定给付评标专家费。评标专家有特殊情况确实不能继续评标的,予以补抽专家。择期另行评标的,评标专家需重新抽取。
